CU

Cuadrafonía Audio

Created by Retroaudio

public
Palma
6 members

Otro de los temas que no pueden pasar si dejar huella. Dar un paso en la era del Estéreo, se hizo necesario. De los experimentos y circuitos pasivos de Hafler, hasta los Sistemas QS, SQ, CD-4, Quadradisc, Dynaquad, etc. Todo hasta llegar al los sistemas 4.x, 5.x, etc., que no son el tema que nos ocupa. Este artículo trata de revisar los avances hasta finales de los años 70's. Hay abundante documentación al respecto. No obstante, empezaremos por reseñas básicas, por si interesa el tema...

viniloDIYtransistorvalvularvintageauricularesalta-eficienciajazzclásicarockelectrónicabluesfolkmetalambientexperimentalworldvintageviniloauricularesDIYCDvalvular
RE

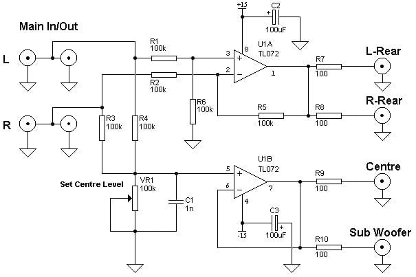
Este sistema que llaman Matrix Decoder, basado en principios de Hafler, puede ser una buena opción sin complicaciones añadidas. Es fácil de construir y, se puede ver que no le faltan opciones para cumplir con su cometido. Habrá que comprobar si el efecto es el esperado. Y, disfrutar de él. 🔉🔉🔉🔉

RE

Para experimentar con circuitos básicos pseudo Cuadrafónicos y conseguir resultados aceptables, no es necesario gastar cantidades de dinero. Con una razonable inversión, será suficiente. Los resultados permiten disfrutar de un sonido mejorado envolvente, natural.

P.D.: Extremar la precaución en caso de salidas de altavoces con amplificación flotante, cuando los negativos de salida del amplificador no están conectados a masa común. No obstante, con un poco de habilidad y unos componentes discretos: resistencias, potenciómetros, etc., se puede adaptar el circuito, si fuera necesario. ⚙️

RE

Decíamos que mejor aclarar conceptos. antes de profundizar y ver esquemas, circuitos, montajes muy logrados, siempre sin llegar al otro capítulo: los home-cinema, que vemos por todas partes como algo "nuevo". En fin...

Por si acaso, ponemos algo de la enciclopedia online, Y, después...

About the group

Created 10/25/2025
Group rules

Welcome message

¡Bienvenido a Cuadrafonía Audio! Por favor, lee nuestras reglas y disfruta de la comunidad.

Code of conduct:

Sé respetuoso, constructivo y ayuda a mantener un ambiente positivo.
Menu
Language

Log in for more features